欧美人与动牲交xxxxbbbb_高清欧美性猛交xxxx黑人猛交_日本牲交大片免费观看_经典国产乱子伦精品视频

協會官方微信

首頁  >>  新聞資訊  >>  政務信息  >>  正文

中共中央辦公廳 國務院辦公廳印發《碳達峰碳中和綜合
評價考核辦法》

發布時間:2026-4-24     來源:新華社    編輯:衡盛楠    審核:張經緯 王靜

近日,中共中央辦公廳、國務院辦公廳印發《碳達峰碳中和綜合評價考核辦法》,并發出通知,要求各地區各部門認真遵照執行。

《碳達峰碳中和綜合評價考核辦法》全文如下。

碳達峰碳中和綜合評價考核辦法

2026226日中共中央政治局常委會會議審議批準 2026412日中共中央辦公廳、國務院辦公廳發布)

第一章 總則

第一條 為了發揮碳達峰碳中和的戰略牽引作用,加快構建碳排放總量和強度雙控制度體系,推動地方黨委和政府樹立和踐行正確政績觀、堅決扛起碳達峰碳中和責任,根據《中共中央、國務院關于完整準確全面貫徹新發展理念做好碳達峰碳中和工作的意見》、《中共中央、國務院關于加快經濟社會發展全面綠色轉型的意見》和有關規定,制定本辦法。

第二條 本辦法適用于自2026年度起對各省(自治區、直轄市)黨委和政府落實碳達峰碳中和目標任務,加快經濟社會發展全面綠色轉型進展情況的評價考核。

第三條 在黨中央集中統一領導下,評價考核工作由中央組織部統籌指導,由國家發展改革委會同有關部門實施。

第四條 評價考核實行黨政同責、一崗雙責,堅持統籌兼顧、客觀公正、科學規范、注重實效的工作原則。

第二章 評價考核內容

第五條評價考核緊緊圍繞貫徹落實黨中央、國務院關于碳達峰碳中和的決策部署以及應對氣候變化國家自主貢獻目標開展,推動各省(自治區、直轄市)落實碳排放總量和強度雙控目標。

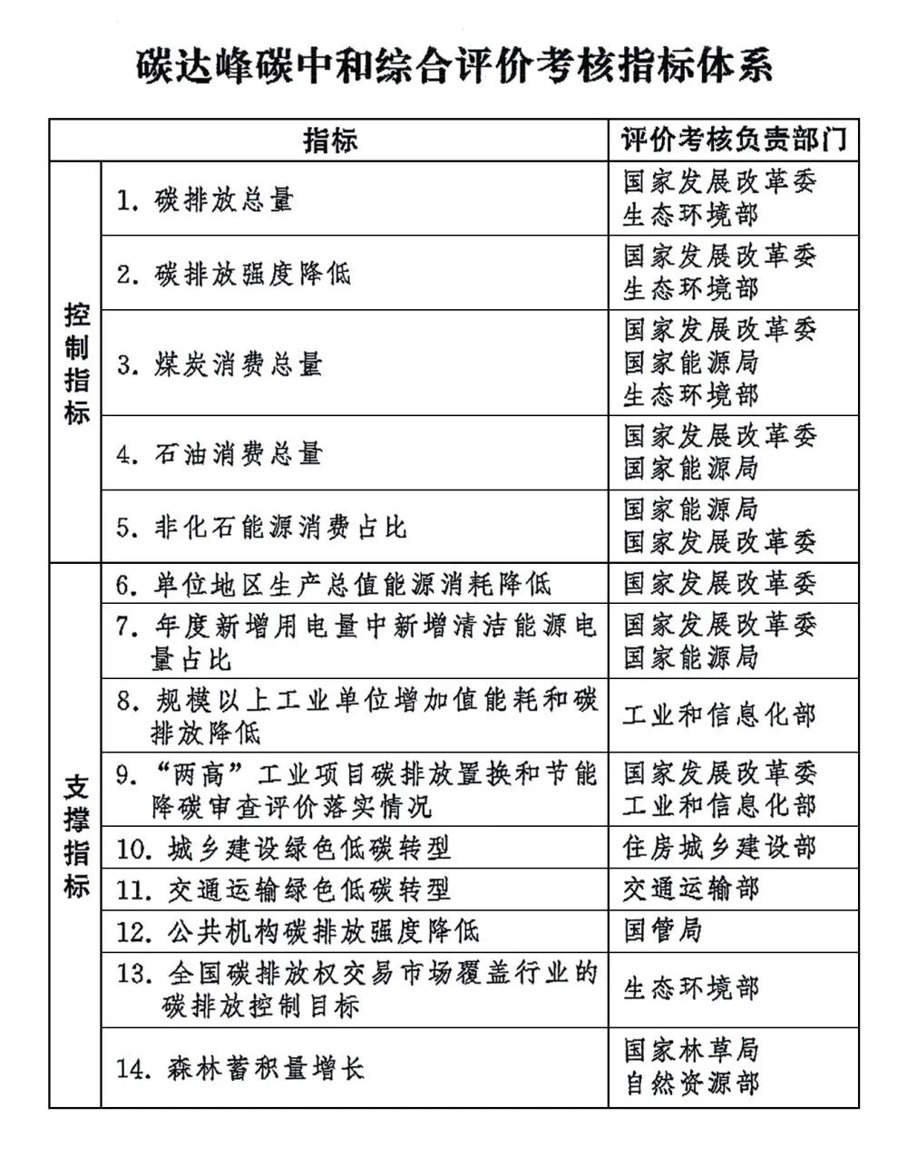
第六條 評價考核設置控制指標、支撐指標。

控制指標包括碳排放總量、碳排放強度降低、煤炭消費總量、石油消費總量、非化石能源消費占比等指標。

支撐指標包括節能、工業、城鄉建設、交通運輸、公共機構、碳排放權交易等領域具有代表性且對碳達峰碳中和具有支撐作用的指標。

第七條 “十五五”時期,國家發展改革委應當會同有關部門圍繞如期實現2030年前碳達峰目標,制定“十五五”碳達峰行動方案,確保實現2030年碳排放強度比2005年降低65%以上、2030年非化石能源消費占比達到25%等目標,實現煤炭消費總量和石油消費總量達峰,合理控制煤電裝機規模和發電量,力爭年度新增清潔能源電量逐步覆蓋全社會新增用電量。

第八條 “十五五”時期,各省(自治區、直轄市)黨委和政府應當制定省級碳達峰行動方案,按照國家層面目標確定本地區各項指標的五年目標和分年度目標,并提出相應任務舉措。

省級行動方案應當按時制定完成,經國家發展改革委會同有關部門銜接審核后,報黨中央、國務院審定,并作為后續對各省(自治區、直轄市)開展評價考核的依據。

國家發展改革委會同有關部門銜接審核省級行動方案時,應當圍繞實現國家層面目標,督促地方落實新(改、擴)建“兩高”工業項目實施碳排放等量或者減量置換等要求,并綜合考慮不同類型地區的主體功能定位、產業和能源結構、自然資源稟賦等因素,統籌好剛性約束和彈性調控,體現差異化要求。

第九條 “十六五”時期起,每個五年規劃期的第一年,國家發展改革委應當會同有關部門按照黨中央、國務院確定的階段性目標制定全國碳排放控制行動方案,各省(自治區、直轄市)應當制定省級碳排放控制行動方案,推動逐步實現碳中和。

第十條 國家發展改革委應當會同有關部門及時制定評價考核年度實施方案,細化工作舉措,明確各項指標的評價考核細則,并可以根據形勢和工作需要適時調整完善指標體系。

第三章 評價考核程序

第十一條 評價考核工作按照年度開展,于評價考核年度次年具體實施。

第十二條 各省(自治區、直轄市)黨委和政府對本地區年度碳達峰碳中和工作開展自評,并按時將自評報告報黨中央、國務院,抄送國家發展改革委等評價考核負責部門。

第十三條 各有關部門對所負責指標全國年度進展情況進行評估,對各省(自治區、直轄市)年度進展情況進行評價。對各省(自治區、直轄市)單一指標的評價結果分為達標、不達標。評價結果為“不達標”的,有關指標評價考核負責部門應當剖析該省(自治區、直轄市)工作中存在的問題、原因并提出改進建議,形成書面意見。各有關部門應當按時將評價結果以及書面意見送國家發展改革委。

第十四條 國家發展改革委會同有關部門采取實地抽查、委托第三方核查等方式,對有關省(自治區、直轄市)工作進展、任務落實、目標完成以及數據真實性等情況進行實地核驗。

第十五條 國家發展改革委結合地方自評、部門評價、實地核驗等情況,按照優秀、合格、不合格3個等次提出各省(自治區、直轄市)年度碳達峰碳中和綜合評價考核結果建議,商中央組織部后按照程序報黨中央、國務院。

控制指標和支撐指標全部達標的省(自治區、直轄市),評價考核結果為“優秀”;1項及以上控制指標不達標或者3項及以上支撐指標不達標的省(自治區、直轄市),評價考核結果為“不合格”;其余為“合格”。

第四章 評價考核結果運用

第十六條 評價考核結果經黨中央、國務院審定后,由中央組織部、國家發展改革委按照程序向各省(自治區、直轄市)黨委和政府反饋,并送中央紀委國家監委。

第十七條 根據評價考核結果對有關省(自治區、直轄市)進行約談、通報提醒、通報表揚。

評價考核結果為“不合格”的,由中央組織部、國家發展改革委督促有關省(自治區、直轄市)黨委和政府在接到結果反饋后30個工作日內,向黨中央、國務院作出書面報告,提出整改措施,明確完成時限。逾期整改不到位的,視情由中央組織部、國家發展改革委會同有關部門約談該省(自治區、直轄市)黨委和政府。

評價考核結果為“合格”但部分指標不達標的,由有關指標評價考核負責部門在一定范圍內進行通報提醒。

評價考核結果為“優秀”或者單項指標表現突出的,由國家發展改革委會同有關部門進行通報表揚,并及時總結宣傳,推廣好經驗、好做法。

第十八條 評價考核結果作為省(自治區、直轄市)黨委和政府領導班子和有關領導干部綜合考核評價、選拔任用、監督管理的重要參考。

評價考核中發現或者整改中出現重大失職失責情況的,由國家發展改革委會同有關部門提出追究責任建議,按照程序和規定將有關問題和事實材料等移交中央紀委國家監委、中央組織部,依規依紀依法對有關單位和個人予以責任追究。

對評價考核中表現突出的單位和個人,有關省(自治區、直轄市)和部門可以按照規定給予表彰獎勵。

第十九條 評價考核應當實事求是、公平公正。對存在徇私舞弊、謊報瞞報、篡改數據、偽造資料等行為,造成評價考核結果嚴重失真失實的,有關省(自治區、直轄市)評價考核結果直接確定為“不合格”,并按照有關規定嚴肅追究相關單位和人員責任。

第五章 評價考核實施

第二十條 評價考核主要依據國家統計數據,統計數據缺失或者時效性暫不能滿足評價考核需要的,可以采用全國碳市場數據和有關部門統計、調查、監測、核算數據。國家統計局以及其他掌握數據的部門應當及時向有關指標評價考核負責部門提供評價考核所需數據。

第二十一條 國家發展改革委、生態環境部、國家統計局應當持續完善碳排放統計核算制度,會同其他評價考核負責部門持續提升數據統計、調查、監測、核算能力,加強對評價考核工作的數據支撐。

國家發展改革委、國家統計局、國家能源局應當建立重要數據動態監測預警制度,定期監測全國以及各省(自治區、直轄市)碳排放量、煤炭消費量、石油消費量、新增用電量、新增清潔能源電力消費量等指標,視情對有關省(自治區、直轄市)進行提醒預警。

第二十二條各省(自治區、直轄市)應當結合評價考核工作,統籌碳達峰碳中和、經濟社會發展和能源安全保供,科學合理分解并壓實減排責任,確保能耗雙控向碳排放雙控全面轉型平穩接續,穩妥有序降低傳統行業碳排放,堅決遏制“兩高”項目盲目上馬。堅持有效市場和有為政府相結合,積極發揮碳市場等各類市場化減排機制的作用。

有關省(自治區、直轄市)評價考核結果受重大自然災害、突發事件等非人為因素影響的,由國家發展改革委會同有關部門進行綜合判定,據實提出評價考核結果建議,并在報黨中央、國務院的報告中予以單獨說明。

第六章 附則

第二十三條 國務院國資委應當參照本辦法,制定中央企業落實碳達峰碳中和目標任務有關評價考核制度。

第二十四條本辦法由國家發展改革委負責解釋。

第二十五條本辦法自發布之日起施行。

附件:碳達峰碳中和綜合評價考核指標體系

中國儀器儀表行業協會版權所有   |   京ICP備13023518號-1   |   京公網安備 110102003807
地址:北京市西城區百萬莊大街16號1號樓6層   |   郵編:100037   |   電話:010-68596456 / 68596458
戰略合作伙伴、技術支持:中國機械工業聯合會機經網(MEI)